
Definición de buen servicio al cliente, mejores prácticas y ejemplos
¡Aprende la definición, consejos, beneficios y ejemplos reales de buen servicio al cliente para aumentar la lealtad y crear experiencias excepcionales!

Aprende cómo crear procesos efectivos de servicio al cliente con 5 pasos: define objetivos, establece roles, mapea el viaje del cliente, selecciona herramientas e implementa bucles de retroalimentación. Estos pasos mejoran la capacitación, productividad, automatización y satisfacción de los empleados.
La clave para mantener un alto estándar de servicio al cliente es un proceso detallado de servicio al cliente que tu equipo pueda seguir. En otras industrias, como la aviación o la medicina, los profesionales tienen reglas y procedimientos que seguir antes de poder volar un avión o realizar un procedimiento médico. El mismo marco se aplica a la gestión de un equipo de servicio al cliente de alto rendimiento.
En este artículo, aprenderás qué son los procesos de servicio al cliente, sus beneficios y por qué son esenciales para proporcionar un excelente servicio al cliente. Cubriremos 5 pasos accionables para crear procesos que funcionen y cómo evitar errores comunes, y analizaremos ejemplos reales de SOP y diagramas de flujo para inspirarte.
En pocas palabras, los procesos de servicio al cliente le dan a tu equipo una guía confiable para la toma de decisiones. Piensa en ellos como plantillas que describen las actividades involucradas en llevar un ticket desde la consulta hasta la resolución, mientras definen qué significa una experiencia de cliente de calidad para ti.
Imagina que terminas enfrentando el mismo problema dos veces. La primera vez, obtienes una respuesta rápida y se te escala inmediatamente a un representante senior o incluso se te ofrece un descuento. La segunda vez, te transfieren de agente en agente sin ayuda a la vista y no puedes evitar preguntarte por qué fue tan diferente y fácil la primera vez. Así es como se vería si una empresa no tuviera procesos establecidos y cada agente tomara decisiones arbitrarias.
Los procesos no necesitan ser scripts estrictamente seguidos. Están destinados a ser flexibles y adaptables mientras mantienen el mismo nivel de atención al cliente a medida que tu negocio crece. Por eso los diagramas de flujo y los SOP son las opciones más populares para representar los procesos.
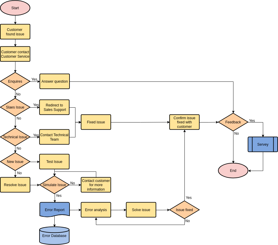
A continuación se muestra un diagrama de flujo básico de servicio al cliente que detalla el viaje desde el primer contacto hasta la resolución del ticket:

Los diagramas de flujo agilizan la toma de decisiones, condensando procesos complejos en pasos fáciles de entender y accionables. Por ejemplo, gracias a un diagrama de flujo de escalada, cada agente sabe a quién, cómo y cuándo transferir un ticket. Los SOP son documentos estructurados detallados que detallan los procesos. Puedes pensar en los diagramas de flujo como el resumen visual de los SOP más robustos y detallados.
Solo tú y tu equipo conocen tus procesos exactos, pero todos saben si no tienes ninguno. La experiencia que proporciona tu equipo de servicio al cliente es el momento de la verdad. Tu equipo está compuesto por humanos que simplemente tendrán días buenos y malos, y estas reglas garantizan que puedan tomar decisiones rápidas y consistentes incluso en los días malos.
Un proceso de servicio al cliente estandarizado establece expectativas y muestra que estás comprometido a crear una cultura centrada en el cliente. Al final del día, los procesos se tratan de proporcionar experiencias de cliente consistentemente positivas y hacer que regresen por más. Con 3 de cada 5 clientes abandonando marcas por malas experiencias, los procesos efectivos son una parte crucial para aumentar la lealtad del cliente.
Estos son los principales beneficios de establecer procesos de servicio al cliente:
Ya sea que estés refinando procesos existentes, poniéndolos por escrito o construyendo desde cero, estos cinco pasos seguramente darán una base sólida a cualquier equipo de servicio al cliente. Estos pasos te permitirán comprender tu situación actual, redactar revisiones y garantizar la mejora continua. Elegimos estos pasos basándonos en nuestra propia experiencia redactando procesos efectivos de servicio al cliente, así como en la experiencia de nuestros clientes.

Todo comienza con la orientación al cliente. Lo escuchas en todas partes, pero eso es porque realmente funciona. Cuando te enfocas en tus clientes, todos los demás objetivos caen en su lugar. Basar todo lo que haces en las necesidades y expectativas del cliente te guiará en la configuración de KPI clave y los mejores procesos para lograrlos, lo que eventualmente conducirá a un excelente servicio al cliente.
Pero primero, no puedes cambiar lo que no entiendes. Analiza tus procesos actuales. Incluso si no están documentados y se acuerdan verbalmente, tu servicio al cliente ya está operando de acuerdo con reglas y flujos de trabajo no escritos. Puedes encontrar que funcionan bien de inmediato, pero aún vale la pena escribirlos para crear una experiencia consistente y acortar los tiempos de incorporación.
Para diagnosticar tus procesos existentes, haz estas preguntas:
Una vez que veas las deficiencias, considera qué tipo de experiencia te gustaría que tuvieran tus clientes. Analizaremos el detalle de un viaje del cliente en el siguiente paso, pero a veces, preguntar a tus clientes es lo mejor que puedes hacer. No olvides recopilar comentarios de los empleados también. Su punto de vista puede revelar problemas en tus procesos internos de soporte al cliente, pero también pueden ayudarte a entender a tus clientes.
Sin importar el tamaño de tu equipo de servicio al cliente, probablemente tengas roles asignados y procesos establecidos, incluso si no están escritos. Refinar estos procesos no solo requerirá asignar roles sino que también te ayudará a hacerlo de manera efectiva.
Alguien tendrá que redactar los procesos, garantizar la capacitación y rastrear y medir el progreso. Además, algunos procesos, como la escalada, definirán claramente los roles del personal senior y junior, ayudándote a estructurar mejor tus departamentos. Por último, es una buena práctica incluir el nombre de la persona responsable a quien se deben referir las preguntas.
Si necesitas ayuda para decidir en qué basar los resultados esperados de la interacción del cliente, intenta crear un mapa del viaje del cliente. Es una representación visual de los clientes alcanzando sus objetivos. Detalla todos los puntos de contacto, motivaciones y necesidades del cliente en varias etapas, dándote un punto de referencia para modelar interacciones individuales con clientes.
Con las crecientes expectativas de los clientes, tu mejor opción es conocer a tus clientes tan bien que puedas solucionar problemas antes de que ni siquiera sepan que hay un problema. Por ejemplo, las preguntas frecuentes y fáciles pueden señalar una falta de opciones de autoservicio o que no sean fácilmente accesibles, lo que te impulsa a hacer ajustes.
La mejor manera de ahorrar tiempo, tanto para tus clientes como para los empleados, es invertir en opciones de autoservicio, como bases de conocimiento. De hecho, una encuesta revela que 8 de cada 10 clientes demandan más opciones de autoservicio a través de un portal de clientes:

Estos permiten a los agentes referir a los clientes a artículos de autoayuda en lugar de pasar grandes cantidades de tiempo guiando a los clientes en cada paso. Otra herramienta de autoservicio importante son los chatbots. Proporcionan soporte similar al humano 24/7, a menudo dirigiendo a los clientes a soluciones de autoservicio rápidas mucho más rápido de lo que lo harían los agentes humanos.
Puedes establecer un gran proceso de soporte al cliente pero luchar por unificarlo en todos los canales y puntos de contacto. Después de todo, una de las razones principales por las que querrás establecer procesos es evitar silos de información y idas y venidas entre departamentos. No hay mucho que los clientes odien más que ser transferidos de agente en agente, sin mencionar la frustración de tener que repetir información.
El buen software de tickets omnicanal permitirá que tus equipos se mantengan informados y compartan información sin esfuerzo en departamentos y canales. Además, estos sistemas permiten la colaboración en tickets, comunicación de agentes y responsabilidad.
Establecer procesos no es una tarea única. Tus clientes y negocio evolucionan con el tiempo, redefiniendo qué significa un buen servicio al cliente. Por eso es crucial desarrollar un bucle de retroalimentación. Esto significa que no solo recopilas y analizas comentarios, sino que también tomas medidas y haces que este proceso sea un ciclo sin fin. De esta manera, puedes evitar cualquier deficiencia en el brote antes de que se conviertan en problemas.
Armado con tu conocimiento de procesos e insights de colegas, KPI y quizás incluso clientes, puedes comenzar a escribir todo. Establece objetivos accionables y responsabilidad para garantizar que mantengas el compromiso con los nuevos procesos. Describe cada paso y enumera qué recursos e información se necesitan.
Varias opciones que hagas en el camino pueden ser perjudiciales para el funcionamiento de tus procesos. Aquí hay algunos insights accionables que siempre debes considerar cuando hagas cambios en tus procesos.
Establecer procesos temprano se vuelve aún más valioso cuando se expande más tarde. Imagina cuánto tiempo puedes ahorrar proporcionando a los nuevos empleados un manual claro en lugar de tener que seguir iterando la misma información. Sin embargo, no olvides comunicar cada nuevo cambio de proceso de soporte al cliente y proporcionar capacitación a los empleados existentes. Los procesos solo pueden cumplir su propósito cuando todos los empleados están a bordo.
Los procesos de soporte al cliente están destinados a ser fáciles de seguir y repetibles. Por eso a menudo funcionan sobre una base si-entonces, exactamente como una máquina. Por ejemplo, tus procesos pueden establecer que si un cliente empresarial se comunica contigo, el ticket debe responderse inmediatamente. Establecer reglas de automatización y SLA puede aumentar la eficiencia y reducir el error humano aún más, pero lo más importante es que ahorra tiempo y dinero.
Con LiveAgent, puedes reducir tareas repetitivas. Las reglas de automatización son una característica robusta y flexible capaz de copiar la mayoría de tus procesos. Los agentes de servicio al cliente ya no perderán tiempo descubriendo las etiquetas correctas, obtendrán los tickets apropiados asignados automáticamente y nunca volverán a perder tickets urgentes.

Las buenas reglas no significan nada si tus agentes están constantemente buscando datos y los departamentos están creando silos de información. A los clientes les encanta tener que repetir información a varios representantes. Muestra que no los conoces y no te importa conocerlos.
Por otro lado, los clientes están perfectamente bien con entregar su información personal si eso significa que obtienen un servicio personalizado y sin problemas. De hecho, el 80% de los consumidores compartirán datos personales a cambio de ofertas o descuentos. Por eso querrás invertir en software de soporte al cliente que transforme la tarea engorrosa de centralizar tus datos en un hábito sin esfuerzo.
Ver que los KPI mejoran es excelente, pero sin una visión directa de las experiencias de los clientes, siempre estarás adivinando qué funciona y por qué. Pedir retroalimentación debe ser parte de cada interacción con el cliente. Puedes crear un SOP completamente nuevo que detalle formas de pedir retroalimentación del cliente. Sin embargo, esto es otra cosa fácilmente automatizable. Usando herramientas como la integración Nicereply de LiveAgent, cada resolución de ticket será seguida automáticamente por una solicitud de retroalimentación.
Son los departamentos de servicio al cliente y ventas los que hablan directamente con los clientes. Compartir la información que recopilan con otros departamentos es crucial para la salud y el éxito del negocio. Sus insights son especialmente valiosos para los departamentos de marketing y desarrollo, ya que pueden impulsar decisiones adicionales. Por el contrario, el servicio al cliente no puede funcionar adecuadamente y proporcionar respuestas útiles sin saber en qué están trabajando los otros departamentos.
La consistencia es el problema más común, a pesar del hecho de que los procesos a menudo se establecen con el objetivo de consistencia en mente. Si crees que tus procesos conducen al éxito pero no se siguen, asegúrate de que los agentes de servicio al cliente estén adecuadamente capacitados y sean responsables. Escucha sus comentarios para determinar si el problema puede estar en otro lugar.
Ignorar la retroalimentación puede ser costoso en cualquier esfuerzo empresarial, y los procesos de servicio al cliente son lo mismo. Has establecido nuevos procesos y de repente, varios clientes se quejan de que siguen siendo transferidos de un lado a otro. Eso significa que es hora de revisar tu proceso de soporte al cliente. Quizás hayas creado accidentalmente un paso innecesario o propagado la creación de silos de información.
No utilizar la tecnología significa perder dinero y recursos cada día. Los proveedores de software de help desk ya han pensado en tus procesos, desarrollando reglas, automatización y características de colaboración para facilitarte las cosas. Pero ten cuidado de que forzar la innovación sin pensar o no monitorear el uso de la tecnología puede tener efectos adversos, lo que lleva a un servicio al cliente deficiente y clientes frustrados.
Tiempos de respuesta lentos pueden revelar pasos innecesarios o ausentes en tu proceso. Los pasos ausentes conducen a agentes inseguros que tardan demasiado en decidir, mientras que los pasos innecesarios ralentizan todo el proceso.
No cerrar el bucle. Los procesos necesitan ser revisados continuamente. Cada ajuste realizado conduce a un nuevo ciclo de análisis. Incorpora bucles de retroalimentación, tanto de clientes como de empleados, y sigue midiendo KPI.
Ver comentarios más agradables y personal más relajado es el objetivo final, pero sin una medida confiable de tus esfuerzos, nunca podrás saber la escala de tu éxito. Establecer objetivos medibles también permite que tus agentes visualicen y celebren el progreso.
Estos indicadores clave de rendimiento (KPI) estándar te ayudarán a medir la efectividad de tus procesos:
Tiempo promedio de resolución (TTR): Este es el mejor indicador de la eficiencia del proceso. Con tantas partes móviles, es fácil que un ticket se atasque. Si tus procesos están configurados correctamente, tus clientes pueden moverse a través de los puntos de contacto sin problemas y alcanzar sus objetivos de manera oportuna.
Tiempo promedio de respuesta (ART): Si tu personal pasa tiempo descubriendo el siguiente mejor paso y consultando a otros, tu tiempo de respuesta sufrirá. Un tiempo de respuesta reducido indica claramente que tu servicio al cliente funciona más sin problemas.
Puntuación de satisfacción del cliente (CSAT): Mide la satisfacción general con los agentes de servicio al cliente. Los clientes tienen altas expectativas de profesionalismo y velocidad, y tu capacidad para cumplir estas expectativas seguramente se reflejará en la satisfacción del cliente.

Otras métricas, como la puntuación de esfuerzo del cliente (CES), la puntuación del promotor neto (NPS) o la tasa de abandono, también pueden mejorar. Gracias a mejores tiempos de respuesta y resolución, los clientes se sentirán más valorados y leales a tu marca. Ten cuidado de establecer objetivos realistas y responsabilidad, pero ten cuidado de no crear estrés innecesario en tus agentes de servicio al cliente.
Los procesos de servicio al cliente guían a tu equipo en la toma de decisiones. Actúan como plantillas para manejar tickets de principio a fin. Aquí hay algunos estudios de caso de empresas que implementaron procesos y cómo les benefició.
Namecheap, una empresa líder en registro de dominios y alojamiento web, enfrentó desafíos con muchas solicitudes de soporte. Establecieron procesos de escalada claros para gestionar mejor el servicio al cliente.
Al definir niveles de servicio y habilidades, se aseguraron de que los tickets fueran categorizados y enviados a los equipos correctos. Esto redujo las escaladas innecesarias y redujo el tiempo necesario para resolver problemas complejos.
La Universidad de Texas Tech tuvo problemas para gestionar muchas solicitudes de soporte de estudiantes y personal. Crearon SOP para diferentes escenarios como problemas técnicos, consultas administrativas y emergencias.
Estos SOP proporcionaron pasos claros para escalar problemas, comunicarse con otros departamentos y resolver problemas rápidamente. Esto mejoró la comunicación y coordinación interna.
Airbnb utiliza procesos de soporte personalizados para mejorar la experiencia del cliente. Tienen SOP para problemas comunes como problemas de reserva, preocupaciones de seguridad y disputas entre anfitriones e invitados.
Estos SOP guían a los agentes de soporte a través de cada paso, desde la consulta hasta la resolución, garantizando respuestas consistentes y personalizadas. Este enfoque mejoró los tiempos de resolución y construye confianza y lealtad al proporcionar soporte confiable.
El futuro se trata de proporcionar experiencias personalizadas consistentemente excelentes, y la IA está a la vanguardia. Hemos discutido la configuración de reglas de automatización para adherirse automáticamente a los procesos. La IA está a punto de asumir tareas procesales menores. Libera a los agentes humanos para enfocarse en tareas únicamente humanas y problemas complejos.
Los chatbots de IA pueden ser programados para adherirse a tus procesos, convirtiéndose en nuevos agentes pre-entrenados. Si se necesita escalada, los chatbots pueden conectar exitosamente a los clientes con los agentes correctos en los departamentos correctos.
Los chatbots y los copilots de IA también ayudarán con los silos de información. Al recopilar datos sobre conversaciones de clientes, puede proporcionar sugerencias, insights y resúmenes de conversaciones anteriores. Puedes agregarlos fácilmente a tu sitio web con opciones sin código como el bot de URLsLab.
Los clientes de hoy navegan sin problemas entre canales, por lo que estar presente en varios canales vale la pena. Sin embargo, proporcionar experiencias consistentemente positivas a través de todos estos canales es otra historia. El software de servicio al cliente omnicanal te ayudará a mantenerte al día con la demanda mientras unificas procesos y experiencias en todas las plataformas, todo en un solo panel. Características como el sistema de flujo de tickets híbrido te permitirán rastrear el viaje de un cliente a través de diferentes canales en un solo ticket, haciendo que el intercambio de información y la colaboración sean sin esfuerzo.
Recuerda que solo tu equipo conoce tus procesos exactos, pero todos saben si no tienes ninguno. Los procesos efectivos de servicio al cliente te ayudarán a proporcionar excelentes experiencias de cliente, transformándolas en clientes leales. Por eso invertir en procesos de servicio al cliente y soporte es crucial.
La parte más difícil de los procesos de servicio al cliente es garantizar la consistencia en canales y departamentos. El buen software de servicio al cliente hace que sea mucho más fácil colaborar, compartir información, automatizar y rastrear el viaje del cliente en un solo panel, garantizando una experiencia consistente. ¡Prueba la prueba gratuita de 30 días del software de servicio al cliente de LiveAgent!
En resumen, es una guía de toma de decisiones para tu equipo de servicio al cliente. Es un conjunto de reglas claramente escrito que define el comportamiento esperado en situaciones tanto cotidianas como inusuales. El ejemplo más común es el proceso de escalada, que detalla claramente cuándo, cómo y a quién se debe transferir una consulta particular del cliente.
Los diagramas de flujo son la visualización más popular de los procesos de servicio al cliente. Estos diagramas son fáciles de entender y pueden condensar procesos complejos en una estructura simple y accionable. De esta manera, los empleados saben el siguiente mejor paso en segundos.
Los SOP son documentos estructurados que detallan procesos individuales paso a paso. Mientras que los diagramas de flujo mantienen los pasos breves y accionables, los SOP son excelentes para capturar procesos que requieren explicaciones más detalladas.
Estos términos se usan a menudo indistintamente, pero hay una ligera distinción. Ambos son listas de actividades que conducen a la finalización de objetivos. Mientras que los flujos de trabajo se enfocan en completar tareas exactas, los procesos son continuos y apuntan a objetivos organizacionales más grandes.
¡Automatiza y alcanza tus objetivos de KPI con el software de servicio al cliente de LiveAgent! Gestiona procesos de servicio al cliente, automatiza y alcanza tus objetivos de KPI con el software de servicio al cliente de LiveAgent.

¡Aprende la definición, consejos, beneficios y ejemplos reales de buen servicio al cliente para aumentar la lealtad y crear experiencias excepcionales!

Los informes de atención al cliente ayudan a las empresas a rastrear tendencias, identificar áreas de mejora y tomar decisiones informadas al proporcionar infor...

Mejora tu servicio al cliente con nuestra práctica lista de verificación de servicio al cliente – marca todo para ponerte en el camino hacia el éxito.